网站支持IPV6

信息公开

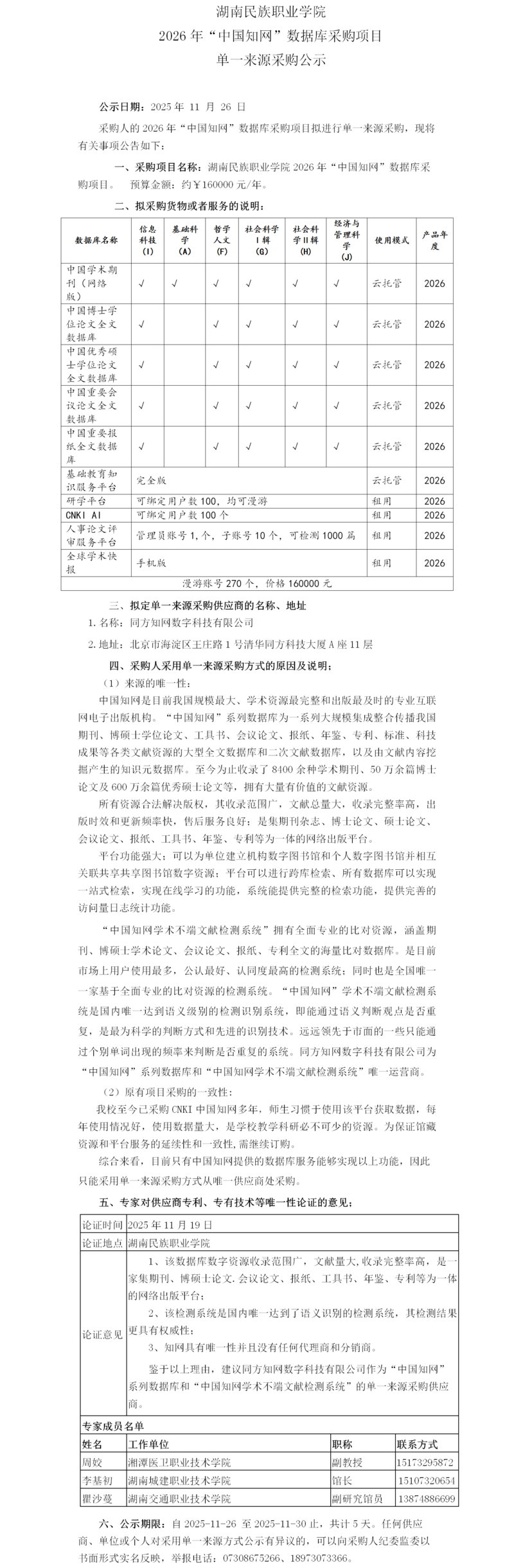
湖南民族职业学院2026年“中国知网”数据库采购项目单一来源采购公示

作者:admin 发布时间:2025-11-25 14:55:54

知网    单一来源采购公示 湖南民族职业学院(中国知网).png